บทความ

ทําความรู้จัก Grass เครือข่ายบน Solana ที่เปลี่ยนอินเทอร์เน็ตที่ไม่ได้ใช้ให้เป็นรายได้

image

Grass (GRASS) คืออะไร?

Grass เป็นเครือข่ายที่ช่วยเปิดโอกาสให้ผู้ใช้สามารถสร้างรายได้จาก bandwidth internet ที่ไม่ได้ใช้งาน พร้อมกับการสนับสนุนการพัฒนา AI ผ่าน Grass Network โดยเครือข่ายนี้ได้นำกลไกการเก็บข้อมูลที่ซับซ้อนมาใช้แบบกระจายศูนย์ (decentralized architecture) ซึ่งโปรเจกต์ Grass จะทํางานบน Solana Blockchain เพื่อเป็นการเพิ่มความเร็วและความปลอดภัยผ่านเทคโนโลยีอย่าง Zero-Knowledge Proofs

ผู้ใช้ที่เข้าร่วมในการแบ่งปันแบ่งปันแบนด์วิธอินเทอร์เน็ตที่ไม่ได้ใช้งานให้กับเครือข่าย Grass จะได้รับโทเคน GRASS เป็นรางวัล พร้อมคงไว้ซึ่งมาตรการด้านความเป็นส่วนตัวและความปลอดภัยที่เข้มงวด แพลตฟอร์มนี้มีเป้าหมายที่จะปรับโครงสร้างแรงจูงใจของอินเทอร์เน็ตใหม่ทั้งหมด โดยสร้างระบบนิเวศที่ผู้ใช้เป็นเจ้าของ เพื่อการเก็บข้อมูล การปรับเปลี่ยน และการสร้างรายได้อย่างแท้จริง

เทคโนโลยีของ Grass (GRASS)

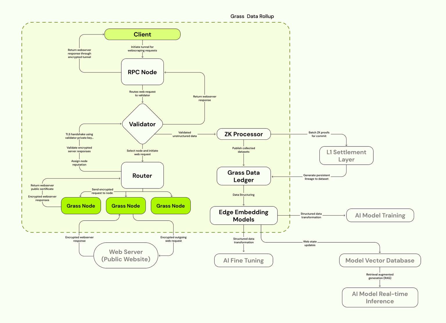
Grass จะทํางานผ่านเครือข่ายที่มีการใช้งานที่ซับซ้อน คือ Sovereign Data Rollup ที่จะคอยเชื่อมเครือข่ายและคอมพิวเตอร์จํานวนมาก โดยที่เวลาผู้ใช้ดาวน์โหลดแอป Grass อุปกรณ์ของผู้ใช้จะเป็นโหนด (node) ทันที โดยจะมีการแชร์ bandwidth ที่ไม่ได้ใช้งานเท่านั้น

image

สถาปัตยกรรม Sovereign Data Rollup — ที่มา: Grass Foundation

มีองค์ประกอบหลัก 3 ส่วนได้แก่

1. Validators — จะทําหน้าที่เป็นผู้ตรวจสอบ และรับประกันความปลอดภัยและการดำเนินงานที่ราบรื่นจาก Routers และจากนั้นจะสร้าง ZK proofs เพื่อลงข้อมูลบนบล็อกเชน หลักฐานนี้สามารถอิง datasets เพื่อเอามายืนยันข้อมูล และติดตามเส้นทางข้อมูลได้

2. Routers — จะทําหน้าที่เชื่อมต่อและคอยนํา traffic ระหว่าง Grass โหนด (nodes) ต่าง ๆ กับ Validators โดย Router จะควบคุมความถูกต้องของโหนดในเครือข่าย และเป็นตัวกลางในการส่งต่อ bandwidth

3. Grass Nodes — จะใช้ bandwidth ที่ไม่ได้ใช้งานของผู้ใช้ในการรับ-ส่งข้อมูล เพื่อให้เครือข่ายสามารถเก็บข้อมูลจากเว็บสาธารณะ (ไม่ใช่ข้อมูลส่วนตัวของผู้ใช้)

ผู้ก่อตั้ง Grass

image

ผู้ก่อตั้ง Grass คือ ผู้ก้อตั้ง Wynd Labs เพราะ Wynd Labs เป็นผู้ที่พัฒนา Grass นั่นเอง โดย Wynd Labs คือบริษัทที่มุ่งเน้นในการพัฒนาด้านบล็อกเชน ในส่วนของผู้ก่อตั้ง Wynd Labs ได้แก่ Andrej Radonjic ที่เป็น CEO และผู้ก่อตั้งของ บริษัท Wynd Labs

Andrej Radonjic ได้สําเร็จการศึกษาในระดับปริญญาโทในสาขาคณิตศาสตร์และสถิติ (Mathematics and Statistics) จากมหาวิทยาลัย York และปริญญาตรีสาขาฟิสิกส์วิศวกรรม (Engineering Physics) จากมหาวิทยาลัย McMaster

โทเคน GRASS คืออะไร?

โทเคน GRASS ถือเป็นโทเคนที่ทําหน้าที่เป็นผลตอบแทนให้กับผู้ใช้ที่แชร์ bandwitdth บนอินเทอร์เน็ตที่ไม่ได้ใช้งานผ่าน Grass Network โดยโทเคนเหล่านี้จะสะท้อนถึงการให้ความร่วมมือระหว่างผู้ใช้งานในการสร้างและขับเคลื่อนโครงสร้างพื้นฐานของเครือข่าย

โทเคน GRASS ทําอะไรบ้าง

– Governance และ Staking: โทเคน GRASS มีบทบาทในการกํากับดูแลเครือข่าย โดยเปิดโอกาสให้ผู้ที่ถือโทเคนมีโอกาสในการกําหนดทิศทางของแพลตฟอร์มเช่นกัน ผู้ใช้ยังสามารถนําโทเคน GRASS ไป stake ถือเป็นการได้ passive income และช่วยสร้างความแข็งแรงให้กับตัวแพลตฟอร์มด้วยเช่นกัน

– เป็นรางวัลให้ผู้ใช้ (Token Rewards): ผู้ใช้สามารถได้รับโทเคน GRASS ผ่านจากการแชร์ bandwidth และสามารถนำโทเคนเหล่านี้ไปใช้ในกิจกรรมต่าง ๆ ภายในระบบนิเวศของ Grass ได้

การกระจายเหรียญของ GRASS

image

GRASS Token Allocation — ที่มา Grass Tokenomics

ข้อมูลจากเว็บไซต์ Grass Foundation ณ วันที่ 9 เม.ย. 2025 ระบุว่าโทเคน GRASS มี Total Supply ทั้งหมดอยู่ที่ 1,000,000,000 GRASS และมี Circulating supply อยู่ที่ 243,905,091 GRASS

โทเคน GRASS มีการแจกจ่ายดังนี้

– 30.00% — ชุมชน แบ่งออกเป็นรางวัลในอนาคต (17%), Airdrop ครั้งแรก (10%), ผู้ดูแล Routers (3%)

– 22.80% — Foundationและการเติบโตของระบบนิเวศ

– 25.20% — นักลงทุน

– 22.00% — ผู้มีส่วนร่วม

ข้อมูลน่าสนใจด้านราคาของ GRASS

image

ข้อมูลจากเว็บไซต์ Coinmarketcap เมื่อวันที่ 10 เมษายน 2025 เหรียญ GRASS มีมูลค่าตามราคาตลาด (Market cap) ที่ 377,906,798.99 ดอลลาร์สหรัฐฯ หรือประมาณ 12,894,179,981.53 บาท

ณ เวลาที่เขียนบทความนี้ เหรียญ GRASS ซื้อขายกันอยู่ที่ราคาประมาณ 1.55 ดอลลาร์ หรือประมาณ 52.95 บาทต่อ 1 GRASS โดย GRASS เคยทำราคาสูงสุด (All-time high) ที่ 3.90 ดอลลาร์ หรือประมาณ 133.10 บาท ต่อ 1 GRASS เมื่อวันที่ 8 พฤศจิกายน 2024

ที่มา: coinmarketcap, iq.wiki, grass foundation

— — — — — — — — — — — — — — — — —

คําเตือน:

– คริปโทเคอร์เรนซีและโทเคนดิจิทัลมีความเสี่ยงสูง ท่านอาจสูญเสียเงินลงทุนได้ทั้งจํานวน โปรดศึกษาและลงทุนให้เหมาะสมกับระดับความเสี่ยงที่ยอมรับได้

– ผลตอบแทนของสินทรัพย์ดิจิทัลในอดีตหรือผลการดําเนินงานในอดีต มิได้เป็นสิ่งยืนยันถึงผลตอบแทน ของสินทรัพย์ดิจิทัลหรือผลการดําเนินงานในอนาคต

— — — — — — — — — — — — — — — — —

Grass: The Solana-Powered Network Monetizing Unused Internet

image

What is Grass (GRASS)?

Grass is a network that enables users to earn revenue from their unused internet bandwidth while supporting AI development through the Grass Network. This network utilizes a decentralized architecture for complex data collection processes. The Grass project operates on the Solana blockchain to enhance speed and security, leveraging technologies like Zero-Knowledge Proofs.

Users who participate by sharing their unused internet bandwidth with the Grass network will receive GRASS tokens as rewards, all while maintaining strict privacy and security measures. The platform aims to reshape internet incentives entirely, creating a user-owned ecosystem for data collection, modification, and genuine monetization.

Grass (GRASS) Technology

Grass operates through a sophisticated network called the Sovereign Data Rollup, which connects numerous networks and computers. When users download the Grass app, their devices instantly become nodes that share only their unused bandwidth.

image

Sovereign Data Rollup Architecture — Source: Grass Foundation

The architecture consists of three main components:

Validators — They verify and ensure the security and smooth operation of the Routers. Validators generate ZK proofs to record data on the blockchain. These proofs reference datasets to confirm information and track data flow.

Routers — They manage traffic between Grass nodes and Validators. Routers validate nodes and serve as intermediaries for bandwidth transmission.

Grass Nodes — These use the users’ unused bandwidth to send and receive data, enabling the network to collect public web data (not users’ private information).

Grass Founders

image

Grass was created by the team at Wynd Labs, the company responsible for developing the Grass network. Wynd Labs focuses on blockchain development, and its founder and CEO is Andrej Radonjic.

Andrej Radonjic holds a Master’s degree in Mathematics and Statistics from York University and a Bachelor’s degree in Engineering Physics from McMaster University.

What is the GRASS Token?

The GRASS token serves as a reward mechanism for users who share their unused internet bandwidth via the Grass Network. These tokens represent users’ contributions to building and driving the network’s infrastructure.

Use Cases of GRASS Tokens

– Governance and Staking: GRASS tokens play a governance role in the network, giving holders the power to shape the platform’s future direction. Users can also stake GRASS tokens, earning passive income while reinforcing the platform’s security and strength.

– User Rewards: Users can earn GRASS tokens by sharing bandwidth and spend them within the Grass ecosystem for various activities.

GRASS Token Distribution

image

GRASS Token Allocation — Source: Grass Foundation

According to the Grass Foundation website (as of April 9, 2025), the total supply of GRASS tokens is 1,000,000,000 GRASS, with a circulating supply of 243,905,091 GRASS.

The token allocation is as follows:

– 30.00% — Community (Future rewards 17%, Initial airdrop 10%, Router operators 3%)

– 22.80% — Foundation and Ecosystem Growth

– 25.20% — Investors

– 22.00% — Contributors

Interesting Information Regarding GRASS Price

image

According to data from the CoinMarketCap website on April 10, 2025, the GRASS coin has a market capitalization (Market cap) of USD 377,906,798.99 or THB 12,894,179,981.53.

At the time of writing this article, the GRASS coin is trading at approximately $1.55 or about 52.95 THB per 1 GRASS. GRASS reached its all-time high price of $3.90 or approximately 133.10THB per 1 GRASS on November 8, 2024

sources: coinmarketcap, iq.wiki, grass foundation

— — — — — — — — — — — — — — — — —

Disclaimer:

– Cryptocurrency and digital tokens involve high risks; investors may lose all investment money and should study information carefully and make investments according to their own risk profile.

– Past Returns do not guarantee future returns/performance.

ที่มา:

Medium

ผู้เขียน: Tontoey Sirasit | 09 พ.ค. 68 | อ่าน: 2,914
บทความล่าสุด